 |
Matronics Email Lists Web Forum Interface to the Matronics Email Lists
|
| View previous topic :: View next topic |
| Author |
Message |
rossmickey(at)comcast.net Guest
|
Posted: Sun Jun 07, 2015 4:57 pm Post subject: LED Light for SD-8 On Indication |
|
|
I wanted to install an LED "ON" indicator light for when I switch on the SD-8 alternate power supply. I rigged an LED so it works with the 12 Volt system and tried it on the switch which goes to ground for ON. It works fine when it is the only thing on the switch. When I hook up the SD-8 relay to it ( as wired for the original Z-8 diagram with NO self excite) which is also a switch to ground for on, the LED lights up even in the off position. Since the LED ground and SD-8 relay ground share the same terminal, my only explanation is that the LED is finding a ground somewhere along the SD-8 relay pathway. I have stared at the drawing until my eyes are crossed and can't figure out what's happening.
Is my SD-8 wiring screwed up or is there actually a way for the LED to find a ground along the pathway? If so, I guess I am SOL on hooking an on indicator light.
Ross
[quote][b]
| | - The Matronics AeroElectric-List Email Forum - | | | Use the List Feature Navigator to browse the many List utilities available such as the Email Subscriptions page, Archive Search & Download, 7-Day Browse, Chat, FAQ, Photoshare, and much more:
http://www.matronics.com/Navigator?AeroElectric-List |
|
|
|
| Back to top |
|
 |
user9253
Joined: 28 Mar 2008 Posts: 1967 Location: Riley TWP Michigan
|
Posted: Sun Jun 07, 2015 7:09 pm Post subject: Re: LED Light for SD-8 On Indication |
|
|
Can you attach a drawing of your schematic showing how the LED is wired? I can not visualize how the LED is connected. LEDs require very little current to illuminate. Sometimes a solid state switch (when off) will leak enough current to turn on an LED. A schematic will be very helpful to others who are trying to answer your question.
Joe
| | - The Matronics AeroElectric-List Email Forum - | | | Use the List Feature Navigator to browse the many List utilities available such as the Email Subscriptions page, Archive Search & Download, 7-Day Browse, Chat, FAQ, Photoshare, and much more:
http://www.matronics.com/Navigator?AeroElectric-List |
|
_________________ Joe Gores |
|
| Back to top |
|
 |
nuckolls.bob(at)aeroelect Guest
|
Posted: Mon Jun 08, 2015 4:59 am Post subject: LED Light for SD-8 On Indication |
|
|
At 07:54 PM 6/7/2015, you wrote:
I wanted to install an LED "ON" indicator light for when I switch on the SD-8 alternate power supply. I rigged an LED so it works with the 12 Volt system and tried it on the switch which goes to ground for ON. It works fine when it is the only thing on the switch. When I hook up the SD-8 relay to it ( as wired for the original Z-8 diagram with NO self excite) which is also a switch to ground for on, the LED lights up even in the off position. Since the LED ground and SD-8 relay ground share the same terminal, my only explanation is that the LED is finding a ground somewhere along the SD-8 relay pathway. I have stared at the drawing until my eyes are crossed and can't figure out what's happening.
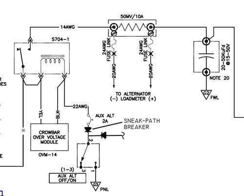
If I am interpreting your narrative correctly,
then for some reason, there is a 'sneak path'
to ground with the switch open. One fix for
this phenomenon is to add a diode in the relay
control lead that breaks sneak-path to ground
looking at the relay.
[img]cid:7.1.0.9.0.20150608075201.01f02418(at)aeroelectric.com.0[/img]
The 64 dollar question is where the sneak-path
is coming from. As shown, I too am unable to
identify the problem . . . UNLESS . . . your
SD-8 is not tied to the always-hot side of
the battery but instead tied to the switched
side and is finding a sneak path through the
system components on the main bus.
Bob . . .
| | - The Matronics AeroElectric-List Email Forum - | | | Use the List Feature Navigator to browse the many List utilities available such as the Email Subscriptions page, Archive Search & Download, 7-Day Browse, Chat, FAQ, Photoshare, and much more:
http://www.matronics.com/Navigator?AeroElectric-List |
|
| Description: |
|
| Filesize: |
60.01 KB |
| Viewed: |
3369 Time(s) |

|
|
|
| Back to top |
|
 |
rossmickey(at)comcast.net Guest
|
Posted: Mon Jun 08, 2015 6:48 am Post subject: LED Light for SD-8 On Indication |
|
|
I followed an article Jim Weir wrote back in 2000 for Kitplanes.
http://www.rst-engr.com/kitplanes/KP0009A/KPtext.doc
http://www.rst-engr.com/kitplanes/KP0009A/KP0009A.htm
I know the switch is not leaking because the light works as intended when it
is hooked up to the switch by itself. It is only when I connect the wire
that goes to the SD-8 relay that the light turns on apparently finding a
ground pathway through that system.
Ross
--
| | - The Matronics AeroElectric-List Email Forum - | | | Use the List Feature Navigator to browse the many List utilities available such as the Email Subscriptions page, Archive Search & Download, 7-Day Browse, Chat, FAQ, Photoshare, and much more:
http://www.matronics.com/Navigator?AeroElectric-List |
|
|
|
| Back to top |
|
 |
|
|
You cannot post new topics in this forum You cannot reply to topics in this forum You cannot edit your posts in this forum You cannot delete your posts in this forum You cannot vote in polls in this forum You cannot attach files in this forum You can download files in this forum
|
Powered by phpBB © 2001, 2005 phpBB Group
|