 |
Matronics Email Lists Web Forum Interface to the Matronics Email Lists
|
| View previous topic :: View next topic |
| Author |
Message |
Airdog77
Joined: 24 Nov 2013 Posts: 80 Location: Northern Virginia
|
Posted: Sat Feb 03, 2018 5:11 pm Post subject: Relay Question: Adding control relay to SD-8 circuit |
|
|
Bob, et al.
Another question for the gang. I have the B&C SD-8 alternator wired into my Z-13/8 architecture pretty much how shown in the AEC diagram.
My question is regarding a control relay that I would like to add into the SD-8 circuit to essentially facilitate an "IF-THEN" statement... so that IF the AUX ALT off/on switch for the SD-8 is flipped to "ON" THEN the coil of this added relay is powered up and another circuit elsewhere is broken.
My thought was to simply extend the wire that would normally go to ground from the AUX ALT off/on switch to one side of this control relay's coil, then to ground from the other side of this control relay's coil. This circuit would be easiest by far in my wiring scheme, but although it will work, I'm not sure if it's the best way to do this. In essence I would have power>>relay coil>>switch>>relay coil>>ground.
Am I violating any (more ) rules by doing this?
Regards,
Wade
| | - The Matronics AeroElectric-List Email Forum - | | | Use the List Feature Navigator to browse the many List utilities available such as the Email Subscriptions page, Archive Search & Download, 7-Day Browse, Chat, FAQ, Photoshare, and much more:
http://www.matronics.com/Navigator?AeroElectric-List |
|
_________________ Airdog
Wade Parton
Building Long-EZ N916WP
www.longezpush.com |
|
| Back to top |
|
 |
user9253
Joined: 28 Mar 2008 Posts: 1969 Location: Riley TWP Michigan
|
Posted: Sat Feb 03, 2018 7:24 pm Post subject: Re: Relay Question: Adding control relay to SD-8 circuit |
|
|
It is not clear if your plan will break a rule or not without seeing a schematic of the circuit. There is a saying that applies. If it is not installed, it can not fail.
There are couple of ways to break an unrelated circuit when you operate a switch. One way is to use a DPDT switch. One half of the switch makes a circuit and the other half of the switch breaks a different circuit. The same thing can be accomplished using a DPDT relay to control the aux alternator and the new intended circuit. There is no need to use two relays.
| | - The Matronics AeroElectric-List Email Forum - | | | Use the List Feature Navigator to browse the many List utilities available such as the Email Subscriptions page, Archive Search & Download, 7-Day Browse, Chat, FAQ, Photoshare, and much more:
http://www.matronics.com/Navigator?AeroElectric-List |
|
_________________ Joe Gores |
|
| Back to top |
|
 |
Airdog77
Joined: 24 Nov 2013 Posts: 80 Location: Northern Virginia
|
Posted: Sat Feb 03, 2018 8:58 pm Post subject: Re: Relay Question: Adding control relay to SD-8 circuit |
|
|
Joe,
Thanks for your response.
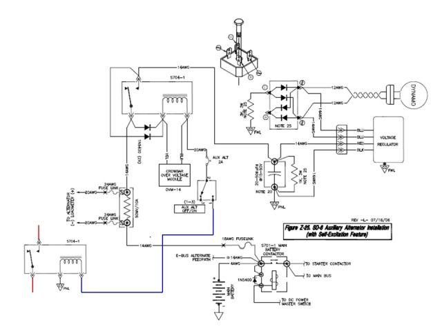
I attached a diagram of the SD-8 installed in the Z-13/8 with my proposed control relay added.
I understand using a different switch, I strongly considered it, but in this situation I would greatly prefer not to for a variety of reasons: I don't want to add another wire run if I can avoid it. Moreover, I'm in a Long-EZ, which adds a number of different challenges to this endeavor, including INCREDIBLE tight tolerances on my panel where this switch is located. Plus, my SD-8 is in the very back of the aircraft, my switch is on the panel, and my control relay needs to be in the very nose of the aircraft.
This is also why I didn't simply want to bump up the current SD-8's S704-1 relay to a DPDT relay. So I have evaluated and scrutinized this circuit and if I can do this the way I'm presenting it, it looks to me as if this would be the cleanest install for my current configuration. There may be an easier way, but right now I'm looking at extending one wire, moving a ground and adding a relay to open one circuit when the SD-8 is turned on.
Regards,
Wade
| | - The Matronics AeroElectric-List Email Forum - | | | Use the List Feature Navigator to browse the many List utilities available such as the Email Subscriptions page, Archive Search & Download, 7-Day Browse, Chat, FAQ, Photoshare, and much more:
http://www.matronics.com/Navigator?AeroElectric-List |
|
| Description: |
|
| Filesize: |
31.01 KB |
| Viewed: |
11831 Time(s) |

|
_________________ Airdog
Wade Parton
Building Long-EZ N916WP
www.longezpush.com |
|
| Back to top |
|
 |
user9253
Joined: 28 Mar 2008 Posts: 1969 Location: Riley TWP Michigan
|
Posted: Sun Feb 04, 2018 6:15 am Post subject: Re: Relay Question: Adding control relay to SD-8 circuit |
|
|
A picture is worth a thousands words. Now I understand your proposed circuit. There are two problems with it. First, the two relay coils are in series with each other. Each relay coil will only have about 6 or 7 volts dropped across it, not enough to reliably pull it in, if they work at all. The second problem is that if one relay coil fails, so will the other one. It reminds me of a string of Christmas lights, one bulb burns out and they all go out.
If there is a source of power available in the nose of the aircraft, a transistor circuit will work by monitoring the voltage at the aux-alt circuit breaker.
| | - The Matronics AeroElectric-List Email Forum - | | | Use the List Feature Navigator to browse the many List utilities available such as the Email Subscriptions page, Archive Search & Download, 7-Day Browse, Chat, FAQ, Photoshare, and much more:
http://www.matronics.com/Navigator?AeroElectric-List |
|
_________________ Joe Gores |
|
| Back to top |
|
 |
Airdog77
Joined: 24 Nov 2013 Posts: 80 Location: Northern Virginia
|
Posted: Sun Feb 04, 2018 7:36 am Post subject: Re: Relay Question: Adding control relay to SD-8 circuit |
|
|
Joe,
It actually does work on the bench, but I realized I was putting these relays in series and it's not something I had seen as a normal practice. Even though it worked something didn't seem right about it, thus my wanting a crosscheck. Thanks for providing one!
I do have a battery buss at the front were I could pull power from... so if I read your right, I'm looking at pulling power off the 2A CB to then drive a transistor to provide me the subsequent control to open the circuit.
Regards,
Wade
| | - The Matronics AeroElectric-List Email Forum - | | | Use the List Feature Navigator to browse the many List utilities available such as the Email Subscriptions page, Archive Search & Download, 7-Day Browse, Chat, FAQ, Photoshare, and much more:
http://www.matronics.com/Navigator?AeroElectric-List |
|
_________________ Airdog
Wade Parton
Building Long-EZ N916WP
www.longezpush.com |
|
| Back to top |
|
 |
user9253
Joined: 28 Mar 2008 Posts: 1969 Location: Riley TWP Michigan
|
Posted: Sun Feb 04, 2018 11:05 am Post subject: Re: Relay Question: Adding control relay to SD-8 circuit |
|
|
A MOSFET transistor can monitor input voltage without actually drawing any current. Exactly where the transistor input is connected depends on what you want to monitor, relay or switch. They might have different voltages depending on coil failure or CB tripping. If you describe the intended load and under what conditions it should be turned on or off, someone on this list can design a transistor circuit.
| | - The Matronics AeroElectric-List Email Forum - | | | Use the List Feature Navigator to browse the many List utilities available such as the Email Subscriptions page, Archive Search & Download, 7-Day Browse, Chat, FAQ, Photoshare, and much more:
http://www.matronics.com/Navigator?AeroElectric-List |
|
_________________ Joe Gores |
|
| Back to top |
|
 |
Airdog77
Joined: 24 Nov 2013 Posts: 80 Location: Northern Virginia
|
Posted: Sun Feb 04, 2018 11:45 am Post subject: Re: Relay Question: Adding control relay to SD-8 circuit |
|
|
Joe,
| Quote: | | If you describe the intended load and under what conditions it should be turned on or off |
It's a 2.5A charging lead for a backup battery system that I don't want to draw off the E-Bus in a scenario where my main alternator goes down and I'm on SD-8/E-Bus only power. The condition is simply if the SD-8 is turned on for use as the primary alternator --again, in a scenario where the main alternator is taken offline-- then I would like this to be an automatic ancillary function of the SD-8 being brought online (the opposite holds true as well: SD-8 OFF, then the charging circuit is reestablished).
In my attempt to integrate this after all the cables are run through bulkheads, etc. my optimal access to this charging lead is in the nose, with my SD-8 in the aft section of the aircraft (Long-EZ/pusher).
Much thanks!
Regards,
Wade
| | - The Matronics AeroElectric-List Email Forum - | | | Use the List Feature Navigator to browse the many List utilities available such as the Email Subscriptions page, Archive Search & Download, 7-Day Browse, Chat, FAQ, Photoshare, and much more:
http://www.matronics.com/Navigator?AeroElectric-List |
|
_________________ Airdog
Wade Parton
Building Long-EZ N916WP
www.longezpush.com |
|
| Back to top |
|
 |
user9253
Joined: 28 Mar 2008 Posts: 1969 Location: Riley TWP Michigan
|
Posted: Sun Feb 04, 2018 2:45 pm Post subject: Re: Relay Question: Adding control relay to SD-8 circuit |
|
|
The backup battery should have its own disconnect switch that you can turn off manually if need be. I do not think that it is necessary to disconnect the backup battery if and when the main alternator fails. Assuming that the backup battery is charged before takeoff, then it is not going to be much of a load on the electrical system. If the main alternator fails and aux alternator has trouble maintaining system voltage, then the main battery and backup battery can supply part of the load. Most modern EFIS have their own backup battery. Is another backup battery really necessary? What does ceengland7 think?
| | - The Matronics AeroElectric-List Email Forum - | | | Use the List Feature Navigator to browse the many List utilities available such as the Email Subscriptions page, Archive Search & Download, 7-Day Browse, Chat, FAQ, Photoshare, and much more:
http://www.matronics.com/Navigator?AeroElectric-List |
|
_________________ Joe Gores |
|
| Back to top |
|
 |
Airdog77
Joined: 24 Nov 2013 Posts: 80 Location: Northern Virginia
|
Posted: Sun Feb 04, 2018 3:01 pm Post subject: Re: Relay Question: Adding control relay to SD-8 circuit |
|
|
Joe,
Finally found that extra DPDT switch I swore I had on hand and made some slight (yet painful) adjustments to fit that sucker in.
I'll simple go with an extra wire and add this as a checklist item.
Issue resolved!
Thanks for all the help,
Wade
| | - The Matronics AeroElectric-List Email Forum - | | | Use the List Feature Navigator to browse the many List utilities available such as the Email Subscriptions page, Archive Search & Download, 7-Day Browse, Chat, FAQ, Photoshare, and much more:
http://www.matronics.com/Navigator?AeroElectric-List |
|
_________________ Airdog
Wade Parton
Building Long-EZ N916WP
www.longezpush.com |
|
| Back to top |
|
 |
|
|
You cannot post new topics in this forum You cannot reply to topics in this forum You cannot edit your posts in this forum You cannot delete your posts in this forum You cannot vote in polls in this forum You cannot attach files in this forum You can download files in this forum
|
Powered by phpBB © 2001, 2005 phpBB Group
|