nuckolls.bob(at)aeroelect Guest
|
Posted: Fri Oct 21, 2022 8:57 am Post subject: 'Homebuilt' voltage regulator to replace old unsafetied r |
|
|
| Quote: | | Quote: | | Just saw this article about the L9918 alternator regulator from ST Microelectronics. I'm curious about whether it might be viable as a replacement for the unprotected regulators still found in some of the older 'one wire' alternators many of us still use, or perhaps, even for an externally regulated alternator. |
|
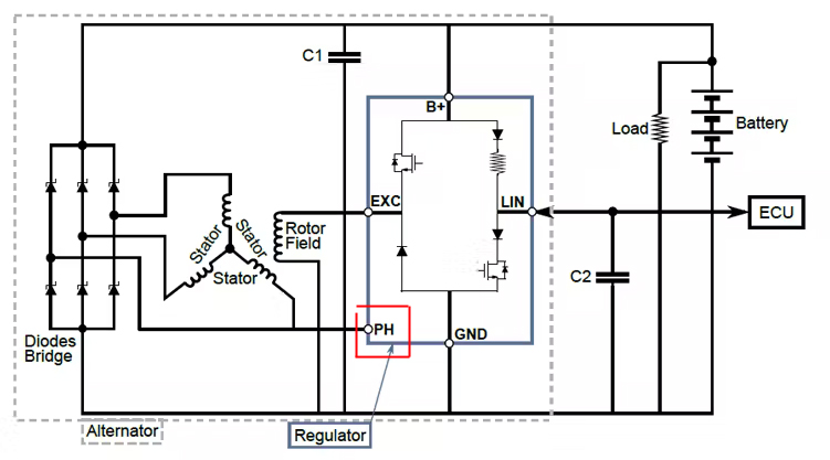
You're correct but with a couple of factors unique
to our applications:
I looked at the ancestors for this device while
still at Electro-Mech, circa 1980. The functional
'stumbling' block was feature called 'phase sample'.
The chip needs manage field excitation and shut
it down if the alternator is not rotating.
When the vehicle has systematic control over
field excitation (like an alternator field switch),
field current is shut off externally. In a one-wire
alternator, some internal means for field excitation
management is needed. The two diagrams I've attached
show the connector to one phase of the stator winding
where presence of an AC voltage annunciates alternator
rotation.
Early alternators utilized the
AUX terminal driving the "S" terminal (field
excitation relay) in the alternator to effect
field control.
One wire alternators would generally be discourage
under legacy aircraft system design rules calling
for absolute pilot control of all power sources.
Automatic spool up of an alternator based on
engine operation would not have been certifiable
. . . at least during my tenure in the business.
Additionally, emergency warning and automatic
reaction systems (of which OV is one such
system) had to completely independent of the
device over which they had authority. Combining
both control and ov shutdown onto a single chip
of silicon would not have been certifiable.
For example, I did a pitch system controller
for LearJets way back when. While the controller
and over-speed warning systems were in the same
enclosure BUT wiring, functionality and physical separation
of the two features had to be demonstrated.
Bob . . .
Un impeachable logic: George Carlin asked, "If black boxes
survive crashes, why don't they make the whole airplane
out of that stuff?"
| | - The Matronics AeroElectric-List Email Forum - | | | Use the List Feature Navigator to browse the many List utilities available such as the Email Subscriptions page, Archive Search & Download, 7-Day Browse, Chat, FAQ, Photoshare, and much more:
http://www.matronics.com/Navigator?AeroElectric-List |
|
| Description: |
|
| Filesize: |
120.12 KB |
| Viewed: |
1219 Time(s) |

|
| Description: |
|
| Filesize: |
192.55 KB |
| Viewed: |
1219 Time(s) |

|
| Description: |
|
| Filesize: |
210.95 KB |
| Viewed: |
1219 Time(s) |

|
|
|