 |
Matronics Email Lists Web Forum Interface to the Matronics Email Lists
|
| View previous topic :: View next topic |
| Author |
Message |
schu(at)schu.net Guest
|
Posted: Mon Nov 16, 2009 7:30 pm Post subject: Please review my electrical system (Deviation of Z-13) |
|
|
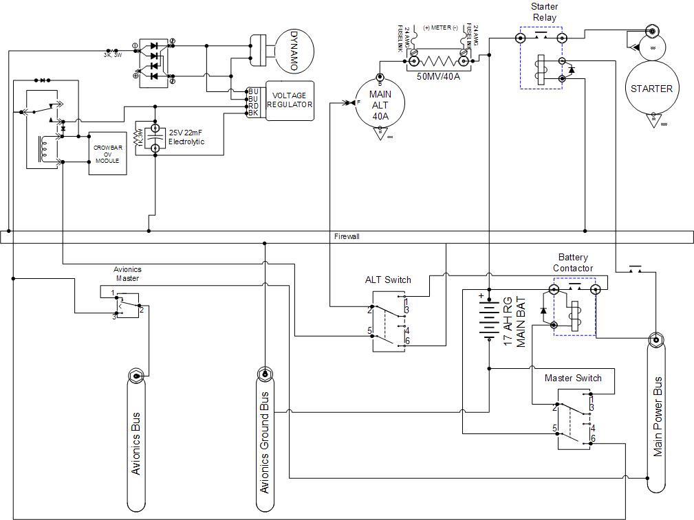
List,
I've been working on the wiring diagram for my airplane (electric panel,
IFR, plane power internally regulated main alt and a SD-8 backup). So
I've been reading though Bob's book and am familiar with the Z-13 wiring
diagram, however there are a two things about it that I don't like:
1. It is possible to turn on both alternators at once. It is my
understanding that you don't want to have both alternators online at
once and I don't want the pilot to be able to cause damage by not using
the correct switches.
2. Alternate feed switches. Feed switches seem cumbersome since it
requires the pilot to know something about the electrical system.
I think I have a new wiring diagram that addresses these things, but I
want to run it past this list and perhaps Bob so that others can help me
find the problems.
Here is how it works:
The avionics bus is treated like the endurance bus since the avionics
are the only things I care about if my alternator fails (I have mags and
a mechanical fuel pump.) When the master switch is on, the battery
pulls the battery contactor which brings the main alternator and battery
into the system. Should something happen to the main alternator the
battery will continue to power the system unless I switch the ALT switch
to AUX. When the alternator switch is on AUX it takes out the main alt
and powers up the SD-8 wired up with the self exciting hack. This will
allow my aux alternator to power the avionics bus (when the Avionics
master is on AUX) but will keep my master contactor and battery separate
from the rest of the system. In the event that I want to charge my main
battery I can turn the master switch off which will then allow me to
charge my battery should I desire to try and bring the main alternator
back after a dead battery.
In order to clear up any confusion here are the basic switches,
settings, and mode of operation:
Master: on, Alt: main, Avionics: main; Normal operation running on the
main alternator and battery.
Master on, Alt: Aux, Avionics: Main; Aux alternator is online and master
alternator is offline, battery is powering everything.
Master on, Alt: Aux, Avionics: Aux; Aux alternator is powering avionics,
main alternator is offline, and battery is powering everything except
avionics.
Master off, Alt: Main, Avionics: main; Nothing is powered up.
Master off, Alt: aux, Avionics: main; Avionics are off, Aux alternator
is online and is charging the battery.
Master Off, Alt: aux, Avoinics: aux; Avionics are on aux alternator, aux
alternator is online and is charging the battery.
Perhaps it would be more intuitive if I name the switches like this:
Battery: On | Off (Aux Charge)
Alternator : MAIN | AUX
Avionics: MAIN | OFF | AUX
This setup reduces the panel down to 3 switches and gives the operator
good control over the system, allows for the battery to be isolated or
charged from the aux alternator, and gives a way for non critical
devices to run off the battery.
If this doesn't look sane to you please post some feedback. Any help I
can get is greatly appreciated.
Thanks,
schu
| | - The Matronics AeroElectric-List Email Forum - | | | Use the List Feature Navigator to browse the many List utilities available such as the Email Subscriptions page, Archive Search & Download, 7-Day Browse, Chat, FAQ, Photoshare, and much more:
http://www.matronics.com/Navigator?AeroElectric-List |
|
| Description: |
|
| Filesize: |
80.9 KB |
| Viewed: |
3450 Time(s) |

|
|
|
| Back to top |
|
 |
user9253
Joined: 28 Mar 2008 Posts: 1972 Location: Riley TWP Michigan
|
Posted: Tue Nov 17, 2009 7:05 am Post subject: Please review my electrical system (Deviation of Z-13) |
|
|
Schu,<?xml:namespace prefix = o ns = "urn:schemas-microsoft-com:office:office" />
It is easier for me to visualize a circuit by looking at an electrical schematic rather than reading about it. If I understand correctly, you intend to have one switch control two alternators. It seems like a single point of failure. What happens when the switch fails? Switches probably fail about as often as alternators. It is my understanding that it will not hurt to have two alternators on line at once. Power will be drawn from the one with the highest voltage. Bob will correct me if I am wrong.
Having one switch for the avionics is also a single failure point. In Z-13/8, inadvertently turning on both the master switch and the E-Bus Alternate feed switch will not hurt anything. The Endurance Bus will draw from the highest voltage source. After engine shut down, it is important to remember to shut off both the master switch and the E-Bus Alternate Feed switch.
Keeping the electrical controls simple is a worthwhile goal. Having options in case of a failure is another worthwhile goal. Aircraft design is a matter of compromises. It is hard to improve on Bob's designs. They have been scrutinized by many and have evolved over the years.
Joe [quote][b]
| | - The Matronics AeroElectric-List Email Forum - | | | Use the List Feature Navigator to browse the many List utilities available such as the Email Subscriptions page, Archive Search & Download, 7-Day Browse, Chat, FAQ, Photoshare, and much more:
http://www.matronics.com/Navigator?AeroElectric-List |
|
_________________ Joe Gores |
|
| Back to top |
|
 |
user9253
Joined: 28 Mar 2008 Posts: 1972 Location: Riley TWP Michigan
|
Posted: Tue Nov 17, 2009 12:15 pm Post subject: Re: Please review my electrical system (Deviation of Z-13) |
|
|
Oops my mistake, there was no schematic in the daily digest that is emailed to me. Now I see it on the online forum.
Most aircraft have the battery contactor and starter contactor wired in series so that the starter can be shut off in case it welds shut. There is no way to disconnect the main alternator from the battery. Moving the alternator wire to the other side of the battery contactor will fix both issues.
Will the avionics momentarily lose power when the avionics master switch is operated?
Do the master switch and alternator switch have a center off position? There needs to be a way to kill power in case of smoke in the cockpit. Most pilots are familiar with switches being off when in the down position. Switches that accomplish your goals are available that are off when down.
The 22mfd capacitor should be 22,000mfd.
There is a hot wire from the battery to master switch terminal 5. If it starts smoking inside of the cockpit, there is no way to shut it off.
Joe
| | - The Matronics AeroElectric-List Email Forum - | | | Use the List Feature Navigator to browse the many List utilities available such as the Email Subscriptions page, Archive Search & Download, 7-Day Browse, Chat, FAQ, Photoshare, and much more:
http://www.matronics.com/Navigator?AeroElectric-List |
|
_________________ Joe Gores |
|
| Back to top |
|
 |
|
|
You cannot post new topics in this forum You cannot reply to topics in this forum You cannot edit your posts in this forum You cannot delete your posts in this forum You cannot vote in polls in this forum You cannot attach files in this forum You can download files in this forum
|
Powered by phpBB © 2001, 2005 phpBB Group
|