 |
Matronics Email Lists Web Forum Interface to the Matronics Email Lists
|
| View previous topic :: View next topic |
| Author |
Message |
blues750
Joined: 06 Jun 2015 Posts: 56
|
Posted: Fri Jun 01, 2018 4:39 am Post subject: Re: B&C switches |
|
|
[i][i] | nuckolls.bob(at)aeroelect wrote: | At 08:20 PM 5/31/2018, you wrote:
| Quote: | --> AeroElectric-List message posted by: "blues750" <den_beaulieu>
OK, have reviewed the new drawing (thank you Bob... )...but have a couple more questions I am pondering regarding implementation.
(1) From my power source to the relay terminals (87). I would like to run a single 12 ga wire from the front of the aircraft where the ANL holder will be located and make a "Y" once I get near the relays for connection to each relay 87 terminal. Best way to fashion the "Y" ? My experience so far seems to say I cannot do a double wire splice/crimp with 12 AWG in a yellow connector. Similarly I would be doing the same thing with the gnd terminals (87A) so I could run a single ground wire forward to my firewall ground. So my question is how best to join two 12 AWG wires to a single 12AWG wire to fashion a "Y". I do have solder sleeves big enough...if that is acceptable? Open to any other ideas. |
[i] How about mounting the relays as close to the ANL30
as practical and simply run two wires to the motor?
Mounting the relays close to battery contactor makes
all the wires on the ship-side really short.
The reason I took both 12AWG tot he ANL30 was for
that same reason . . . two terminals on one stud. | Quote: |
I agree, this seems like the best way to do this - everything close to the firewall and only two wires aft to the pump
(2) What is the electrical symbology between the relay terminals (30) to the motor - best I can ref is some sort of light indicator?
(3) OK to crimp the diode leads in with the 22AWG terminals? |
Hmmmm good question. I was going to send
you pre-wired sockets to mate with the
relays. You would splice ship's wireing
to those flying leads. A soldered lap-splice under
heat shrink is fine . . . but makes it tough
to install diodes.
Here's an alternative: https://goo.gl/QTT74j
This shows an S704 with recessed tabs where
the pre-wired socket doesn't work.
The relays I have ar like this:
[img]cid:.0[/img]
Since you need to apply your own terminals
to the coils so you can add diodes, perhaps
the sockets are more bother than asset. Let's
go with taking ship's wires to the tabs with
your own terminals. ---- Easily done
Another question: What's the plan-b for getting
gear down if your power is down or the motor
craps or a relay goes toast?
The alternate plan is to take the aircraft to the water if gear is stuck up and if anything but full up then take it to the grass or asphalt. That's probably why a lot of Alaskan amphibs have manual pumps. A small manual hydraulic pump may eventually replace the electric pump, but cockpit ergonomics are an issue which I haven't worked out yet.[/b]
Bob . . . |
Thanks for the dialog and insight Bob! Will advise when in receipt of the "care package"
Dave...
| | - The Matronics AeroElectric-List Email Forum - | | | Use the List Feature Navigator to browse the many List utilities available such as the Email Subscriptions page, Archive Search & Download, 7-Day Browse, Chat, FAQ, Photoshare, and much more:
http://www.matronics.com/Navigator?AeroElectric-List |
|
|
|
| Back to top |
|
 |
blues750
Joined: 06 Jun 2015 Posts: 56
|
Posted: Fri Jun 01, 2018 4:45 am Post subject: Re: B&C switches |
|
|
Thanks Joe, that makes sense!! Funny how things are usually clearer after a good night's sleep...
Dave
| | - The Matronics AeroElectric-List Email Forum - | | | Use the List Feature Navigator to browse the many List utilities available such as the Email Subscriptions page, Archive Search & Download, 7-Day Browse, Chat, FAQ, Photoshare, and much more:
http://www.matronics.com/Navigator?AeroElectric-List |
|
|
|
| Back to top |
|
 |
user9253
Joined: 28 Mar 2008 Posts: 1970 Location: Riley TWP Michigan
|
Posted: Fri Jun 01, 2018 4:50 am Post subject: Re: B&C switches |
|
|
| Quote: | | Funny how things are usually clearer after a good night's sleep... |
Sitting on the toilet for a few minutes helps me solve problems. LOL
| | - The Matronics AeroElectric-List Email Forum - | | | Use the List Feature Navigator to browse the many List utilities available such as the Email Subscriptions page, Archive Search & Download, 7-Day Browse, Chat, FAQ, Photoshare, and much more:
http://www.matronics.com/Navigator?AeroElectric-List |
|
_________________ Joe Gores |
|
| Back to top |
|
 |
nuckolls.bob(at)aeroelect Guest
|
Posted: Thu Jun 14, 2018 6:37 pm Post subject: B&C switches |
|
|
Dave,
the MANL limiters came in and then I discovered
that the holder bases I had left over were mis-drilled
and should have been scrapped. Made some new
ones today. Your Care Package is in the mail
tomorrow.
Bob . . .
| | - The Matronics AeroElectric-List Email Forum - | | | Use the List Feature Navigator to browse the many List utilities available such as the Email Subscriptions page, Archive Search & Download, 7-Day Browse, Chat, FAQ, Photoshare, and much more:
http://www.matronics.com/Navigator?AeroElectric-List |
|
|
|
| Back to top |
|
 |
blues750
Joined: 06 Jun 2015 Posts: 56
|
Posted: Wed Jun 20, 2018 6:56 pm Post subject: Re: B&C switches |
|
|
| nuckolls.bob(at)aeroelect wrote: | Dave,
the MANL limiters came in and then I discovered
that the holder bases I had left over were mis-drilled
and should have been scrapped. Made some new
ones today. Your Care Package is in the mail
tomorrow.
Bob . . . |
Hi Bob...care package received. I really like the form factor of the MANL
block, nice and compact!! Very much appreciate your generosity of time,
efforts and expertise with all this. I'll be sure to put a little extra into the annual fund raising drive to the boards. Cheers...Dave
| | - The Matronics AeroElectric-List Email Forum - | | | Use the List Feature Navigator to browse the many List utilities available such as the Email Subscriptions page, Archive Search & Download, 7-Day Browse, Chat, FAQ, Photoshare, and much more:
http://www.matronics.com/Navigator?AeroElectric-List |
|
|
|
| Back to top |
|
 |
blues750
Joined: 06 Jun 2015 Posts: 56
|
Posted: Sun Jul 15, 2018 11:14 am Post subject: Re: B&C switches and starting to wire this pump up |
|
|
Agreed . . .
Here's the real one https://goo.gl/qf9ihL
[/quote]
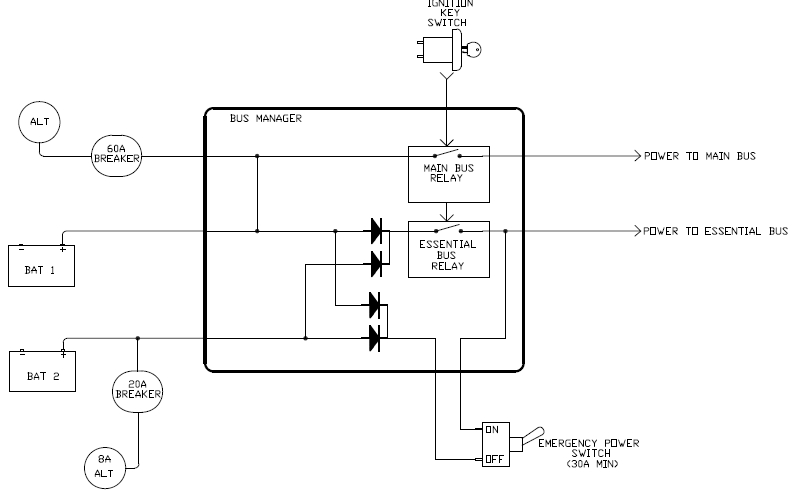
Getting ready to do the wiring this week with the above items and diagram. Slight fly in my ointment here, hence I'm looking for some guidance. I need to pick up power for the MANL30. Drawing has power source coming from Battery Contactor. I do not have such!! I am using the EFII Bus Manager which runs the Alt and batteries through two switched relays for powering my busses. The primary bus relay is rated up to 40A and the endurance bus relay for 30A. Thinking I need to tap into the power off the primary bus. Any agreement or disagreement regarding this? Attached is a pic of the power distribution from the Bus Manager.
Thanks for any insight Dave
| | - The Matronics AeroElectric-List Email Forum - | | | Use the List Feature Navigator to browse the many List utilities available such as the Email Subscriptions page, Archive Search & Download, 7-Day Browse, Chat, FAQ, Photoshare, and much more:
http://www.matronics.com/Navigator?AeroElectric-List |
|
| Description: |
|
| Filesize: |
776.36 KB |
| Viewed: |
17427 Time(s) |

|
|
|
| Back to top |
|
 |
user9253
Joined: 28 Mar 2008 Posts: 1970 Location: Riley TWP Michigan
|
Posted: Sun Jul 15, 2018 12:16 pm Post subject: Re: B&C switches |
|
|
In case of smoke in the cockpit or imminent forced landing, the pilot should
be able to shut off all power as close to the source (batteries) as possible.
| | - The Matronics AeroElectric-List Email Forum - | | | Use the List Feature Navigator to browse the many List utilities available such as the Email Subscriptions page, Archive Search & Download, 7-Day Browse, Chat, FAQ, Photoshare, and much more:
http://www.matronics.com/Navigator?AeroElectric-List |
|
_________________ Joe Gores |
|
| Back to top |
|
 |
nuckolls.bob(at)aeroelect Guest
|
Posted: Sun Jul 15, 2018 6:42 pm Post subject: B&C switches |
|
|
At 02:14 PM 7/15/2018, you wrote:
Getting ready to do the wiring this week with the above items and diagram. Slight fly in my ointment here, hence I'm looking for some guidance. I need to pick up power for the MANL30. Drawing has power source coming from Battery Contactor. I do not have such!! I am using the EFII Bus Manager which runs the Alt and batteries through two switched relays for powering my busses. The primary bus relay is rated up to 40A and the endurance bus relay for 30A. Thinking I need to tap into the power off the primary bus. Any agreement or disagreement regarding this? Attached is a pic of the power distribution from the Bus Manager.
Thanks for any insight Dave[/quote]
Dug up this drawing on the FFII bus manager
[img]cid:7.1.0.9.0.20180715213605.05951e50(at)aeroelectric.com.0[/img]
I'm mystified as to the rational for this architecture.
It has always hot b-leads to both alternators. With
this configuration, you could drive the MANL pump
limiter to the main bus . . . but I'm not sure the
relay inside the EFII is well suited to the
task. Alternatively, you could tie it to BATTERY(+)
and leave it hot all the time too.
Bob . . .
| | - The Matronics AeroElectric-List Email Forum - | | | Use the List Feature Navigator to browse the many List utilities available such as the Email Subscriptions page, Archive Search & Download, 7-Day Browse, Chat, FAQ, Photoshare, and much more:
http://www.matronics.com/Navigator?AeroElectric-List |
|
| Description: |
|
| Filesize: |
64 KB |
| Viewed: |
17408 Time(s) |

|
|
|
| Back to top |
|
 |
blues750
Joined: 06 Jun 2015 Posts: 56
|
Posted: Mon Jul 16, 2018 5:54 pm Post subject: Re: B&C switches |
|
|
Thanks Bob, I get nervous when you get "mystified"... my setup is a dual battery, with single PMA alternator The alternator runs thru a 40A ANL then to a common terminal with Batt #1 to the Main bus relay, and the #2 battery runs to the Essential (endurance) bus relay. The EarthX batteries have onboard battery management (BMS) for battery "issues", and I have the B&C OVP module for the alternator, along with cockpit disconnect switch. I went with the EFII Bus Manager as a way to help with my system wiring during my design phase. Pros and Cons are always ready to be heard by me...only way I can consider improvements for the next time or as needed. I did go ahead and start wiring for the hydraulic pump with items from the "care" package you sent. Decided to tap power directly from the #1 battery, thru the MANL to the relays which are all located on the engine firewall forward. About a 8" run from the positive terminal to the MANL, and 6" run to the relays, and plenty of convenient grounding tabs! I've attached a pic for comments. Thanks for everyone's interest and insight...very much appreciated! Dave
| | - The Matronics AeroElectric-List Email Forum - | | | Use the List Feature Navigator to browse the many List utilities available such as the Email Subscriptions page, Archive Search & Download, 7-Day Browse, Chat, FAQ, Photoshare, and much more:
http://www.matronics.com/Navigator?AeroElectric-List |
|
| Description: |
|
| Filesize: |
1.23 MB |
| Viewed: |
17383 Time(s) |

|
|
|
| Back to top |
|
 |
nuckolls.bob(at)aeroelect Guest
|
Posted: Mon Jul 16, 2018 7:07 pm Post subject: B&C switches |
|
|
At 08:54 PM 7/16/2018, you wrote:
| Quote: | --> AeroElectric-List message posted by: "blues750" <den_beaulieu(at)yahoo.com>
Thanks Bob, I get nervous when you get "mystified"... my setup is a dual battery, with single PMA alternator The alternator runs thru a 40A ANL then to a common terminal with Batt #1 to the Main bus relay, and the #2 battery runs to the Essential (endurance) bus relay. The EarthX batteries have onboard battery management (BMS) for battery "issues", and I have the B&C OVP module for the alternator, along with cockpit disconnect switch. I went with the EFII Bus Manager as a way to help with my system wiring during my design phase. Pros and Cons are always ready to be heard by me...only way I can consider improvements for the next time or as needed. I did go ahead and start wiring for the hydraulic pump with items from the "care" package you sent. Decided to tap power directly from the #1 battery, thru the MANL to the relays which are all located on the engine firewall forward. About a 8" run from the positive terminal to the MANL, and 6" run to the relays, and plenty of convenient grounding tabs! I've attached a pic for comments. Thanks for everyone's interest and insight...very much appreciated! Dave |
I understand . . . and no doubt the EFII
gizmo performs as advertised. But you've already
experienced a design conundrum with where to tie
your hydraulic pump feeder to the system.
Products like the ECII, EXP-Bus, etc all perform
as advertised in the designer's airplane and
probably most of his/her customers. But the problem
you're wrestling wasn't conceived by the designer
of the whiz-bang-box . . . further, the design
chooses to march to the beat of a different drum
when it comes to FMEA and legacy design goals
for aircraft.
This is why there are so many variations on a
theme in the z-figures. For TC single engine aircraft,
the wirebook for a C150 wasn't materially different
than for a C210. Even today, that line of aircraft
use a lot of common hardware. Cessna has their own
whiz-bang box
[img]cid:.0[/img]
Even includes the ground power connector!
The difference between this whiz-bang-box and
the EFII is that the box was designed to condense
about 80 years of lessons learned into a labor
saving product that didn't introduce new risks
or radically modify normal and abnormal operating
instructions.
One would hope that producers of EXB-Bus, EFII
et. als. had some philosophy founded in good
FMEA outcomes while maximizing flexibility of
application for the greatest number of builders.
Sadly, I'm seeing little, if any, consideration
for such matters in these products.
This is why I am reluctant to suggest work-arounds
for problem like yours. Offering a personal band-aid
on a poorly designed accessory might easily be
mis-interpreted as some kind of agreement with
the design of the product. Suffice it to say that
there are good reasons why I would not be able to
qualify those products onto a TC aircraft under
the rules in place when I was last involved in
such things.
Having said all that, I'll suggest you locate your
MANL as close as practical to the EFII battery(+)
terminal and tie it in there. This will FUNCTION
but it's a really scuzzy band-aid.
Bob . . .
| | - The Matronics AeroElectric-List Email Forum - | | | Use the List Feature Navigator to browse the many List utilities available such as the Email Subscriptions page, Archive Search & Download, 7-Day Browse, Chat, FAQ, Photoshare, and much more:
http://www.matronics.com/Navigator?AeroElectric-List |
|
| Description: |
|
| Filesize: |
194.59 KB |
| Viewed: |
17377 Time(s) |

|
|
|
| Back to top |
|
 |
user9253
Joined: 28 Mar 2008 Posts: 1970 Location: Riley TWP Michigan
|
Posted: Tue Jul 17, 2018 4:26 am Post subject: Re: B&C switches |
|
|
Nothing lasts forever, including the newfangled electronic bus managers. When something goes wrong,
the whole box must be sent back to the manufacturer for repair, if they are still in business.
Compare that to conventional wiring when a fuse blows. Yes, electrical knowledge is required
to figure out why the fuse blew. But the aircraft is still flyable without that one circuit, which any
mechanic can troubleshoot. Fuses are just as easy to install as the electronic box and cost a whole lot less.
Being able to view the current draw of each circuit on the EFIS screen is a nice feature.
But wouldn't it be better to be looking out the windows and to do troubleshooting when on the ground?
| | - The Matronics AeroElectric-List Email Forum - | | | Use the List Feature Navigator to browse the many List utilities available such as the Email Subscriptions page, Archive Search & Download, 7-Day Browse, Chat, FAQ, Photoshare, and much more:
http://www.matronics.com/Navigator?AeroElectric-List |
|
_________________ Joe Gores |
|
| Back to top |
|
 |
kenryan
Joined: 20 Oct 2009 Posts: 429
|
Posted: Tue Jul 17, 2018 8:20 am Post subject: B&C switches |
|
|
Bob, I would love to hear actual specifics on precisely what aspects of the EFII bus manager make it unsafe (or less safe) than your legacy drawings, and more importantly, how the legacy drawings overcome the deficits of the Bus Manager. Ken Ryan
On Mon, Jul 16, 2018 at 7:13 PM Robert L. Nuckolls, III <nuckolls.bob(at)aeroelectric.com (nuckolls.bob(at)aeroelectric.com)> wrote:
| Quote: | At 08:54 PM 7/16/2018, you wrote:
| Quote: | --> AeroElectric-List message posted by: "blues750" <den_beaulieu(at)yahoo.com (den_beaulieu(at)yahoo.com)>
Thanks Bob, I get nervous when you get "mystified"... my setup is a dual battery, with single PMA alternator The alternator runs thru a 40A ANL then to a common terminal with Batt #1 to the Main bus relay, and the #2 battery runs to the Essential (endurance) bus relay. The EarthX batteries have onboard battery management (BMS) for battery "issues", and I have the B&C OVP module for the alternator, along with cockpit disconnect switch. I went with the EFII Bus Manager as a way to help with my system wiring during my design phase. Pros and Cons are always ready to be heard by me...only way I can consider improvements for the next time or as needed. I did go ahead and start wiring for the hydraulic pump with items from the "care" package you sent. Decided to tap power directly from the #1 battery, thru the MANL to the relays which are all located on the engine firewall forward. About a 8" run from the positive terminal to the MANL, and 6" run to the relays, and plenty of convenient grounding tabs! I've attached a pic for comments. Thanks for everyone's interest and insight...very much appreciated! Dave |
I understand . . . and no doubt the EFII
gizmo performs as advertised. But you've already
experienced a design conundrum with where to tie
your hydraulic pump feeder to the system.
Products like the ECII, EXP-Bus, etc all perform
as advertised in the designer's airplane and
probably most of his/her customers. But the problem
you're wrestling wasn't conceived by the designer
of the whiz-bang-box . . . further, the design
chooses to march to the beat of a different drum
when it comes to FMEA and legacy design goals
for aircraft.
This is why there are so many variations on a
theme in the z-figures. For TC single engine aircraft,
the wirebook for a C150 wasn't materially different
than for a C210. Even today, that line of aircraft
use a lot of common hardware. Cessna has their own
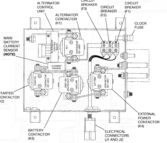
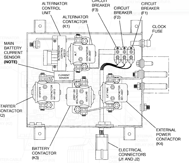
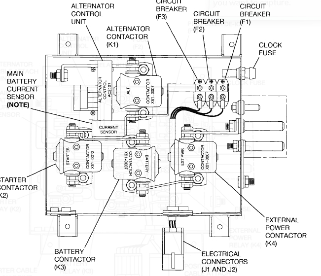
whiz-bang box
[img]cid:.0[/img]
Even includes the ground power connector!
The difference between this whiz-bang-box and
the EFII is that the box was designed to condense
about 80 years of lessons learned into a labor
saving product that didn't introduce new risks
or radically modify normal and abnormal operating
instructions.
One would hope that producers of EXB-Bus, EFII
et. als. had some philosophy founded in good
FMEA outcomes while maximizing flexibility of
application for the greatest number of builders.
Sadly, I'm seeing little, if any, consideration
for such matters in these products.
This is why I am reluctant to suggest work-arounds
for problem like yours. Offering a personal band-aid
on a poorly designed accessory might easily be
mis-interpreted as some kind of agreement with
the design of the product. Suffice it to say that
there are good reasons why I would not be able to
qualify those products onto a TC aircraft under
the rules in place when I was last involved in
such things.
Having said all that, I'll suggest you locate your
MANL as close as practical to the EFII battery(+)
terminal and tie it in there. This will FUNCTION
but it's a really scuzzy band-aid.
Bob . . .
|
| | - The Matronics AeroElectric-List Email Forum - | | | Use the List Feature Navigator to browse the many List utilities available such as the Email Subscriptions page, Archive Search & Download, 7-Day Browse, Chat, FAQ, Photoshare, and much more:
http://www.matronics.com/Navigator?AeroElectric-List |
|
| Description: |
|
| Filesize: |
194.59 KB |
| Viewed: |
17355 Time(s) |

|
| Description: |
|
| Filesize: |
194.59 KB |
| Viewed: |
17355 Time(s) |

|
|
|
| Back to top |
|
 |
kenryan
Joined: 20 Oct 2009 Posts: 429
|
Posted: Tue Jul 17, 2018 8:45 am Post subject: B&C switches |
|
|
Good point Joe, regarding future maintenance considerations. But that is not a safety issue. Bob said that the Bus Manager is poorly designed in that it appears to him that a proper FEMA analysis was not conducted. I'm not arguing the point, but I do think such a statement should be accompanied by the specifics that back up the opinion. (Much the same as if someone declared Bob's OV module is poorly designed without providing any specifics.) Incidentally, the "newfangled" OV module suffers a similar problem of very limited availability.
On Tue, Jul 17, 2018 at 4:31 AM user9253 <fransew(at)gmail.com (fransew(at)gmail.com)> wrote:
| Quote: | --> AeroElectric-List message posted by: "user9253" <fransew(at)gmail.com (fransew(at)gmail.com)>
Nothing lasts forever, including the newfangled electronic bus managers. When something goes wrong, the whole box must be sent back to the manufacturer for repair, if they are still in business. Compare that to conventional wiring when a fuse blows. Yes, electrical knowledge is required to figure out why the fuse blew. But the aircraft is still flyable without that one circuit, which any mechanic can troubleshoot. Fuses are just as easy to install as the electronic box and cost a whole lot less.
Being able to view the current draw of each circuit on the EFIS screen is a nice feature. But wouldn't it be better to be looking out the windows and to do troubleshooting when on the ground?
--------
Joe Gores
Read this topic online here:
http://forums.matronics.com/viewtopic.php?p=481691#481691
===========
-
Electric-List" rel="noreferrer" target="_blank">http://www.matronics.com/Navigator?AeroElectric-List
===========
FORUMS -
eferrer" target="_blank">http://forums.matronics.com
===========
WIKI -
errer" target="_blank">http://wiki.matronics.com
===========
b Site -
-Matt Dralle, List Admin.
rel="noreferrer" target="_blank">http://www.matronics.com/contribution
===========
|
| | - The Matronics AeroElectric-List Email Forum - | | | Use the List Feature Navigator to browse the many List utilities available such as the Email Subscriptions page, Archive Search & Download, 7-Day Browse, Chat, FAQ, Photoshare, and much more:
http://www.matronics.com/Navigator?AeroElectric-List |
|
|
|
| Back to top |
|
 |
nuckolls.bob(at)aeroelect Guest
|
Posted: Tue Jul 17, 2018 9:39 am Post subject: B&C switches |
|
|
At 07:26 AM 7/17/2018, you wrote:
| Quote: | --> AeroElectric-List message posted by: "user9253" <fransew(at)gmail.com>
Nothing lasts forever, including the newfangled electronic bus managers. When something goes wrong, the whole box must be sent back to the manufacturer for repair, if they are still in business. Compare that to conventional wiring when a fuse blows. Yes, electrical knowledge is required to figure out why the fuse blew. But the aircraft is still flyable without that one circuit, which any mechanic can troubleshoot. Fuses are just as easy to install as the electronic box and cost a whole lot less.
Being able to view the current draw of each circuit on the EFIS screen is a nice feature. But wouldn't it be better to be looking out the windows and to do troubleshooting when on the ground? |
A good question. A friend of mine was offered a 'heck of
a deal" on a new hay baler. $thousands$ in discounts.
[img]cid:.0[/img]
The dealer even brought it out and hooked it up to his
tractor some 55 miles from his dealership. I was astounded
at the complexity of this machine compared with the
20 year old JD bailer that was supposed to get retired.
This new machine had cables, sensors, actuators, electronic
control box and a long bundle of wires that routed up to
the cab of the tractor to communicate with a touch-screen
control panel.
The following day (with the dealer having gone home)
several hours were expended trying to figure out how
to get this marvel of agricultural technology to wake
up. It even got the attention of neighboring farmers
who had identical machines. Two days later, the dealer
was back and discovered that a particular but critical
cable assembly was not installed. After fixing that
error, the machine lit up, sang Dixie and said, "Lets
go roll up that hay."
The following week, my friend was loading a new
roll of netting when a cable assembly got tangled
in some moving part and got ripped out of the connector
and broke something else. Dealer came back and opined
that repairs would only take $3,000 worth of parts
and the 'good' news was that they were in stock in
Wichita . . . they would be in tomorrow.
A couple more days later, the machine was back in the
field spitting out thousand pound bales of feed.
Direct losses for the downtime were pretty impressive
not to mention indirect losses for delays in getting
feed out of the field before it got too dry.
I could not help but wonder if his old baler could
not have been refurbished for a whole lot less money.
Better yet, it uses technology that was well understood,
spare parts only 20 miles way and talents to repair
were in possession of the owner!
The fine art of striving for market success goes
far deeper than getting excited about having incorporated
the latest gee-whiz features. More than once, I've often
stared at the screen on my 'smart phone' wishing
I had more control over what it did well . . . and
being able to dump what I don't need (about 75% of
what's installed).
Someone once opined, "Sometimes the best way to
drive a nail is with a hammer."
Bob . . .
| | - The Matronics AeroElectric-List Email Forum - | | | Use the List Feature Navigator to browse the many List utilities available such as the Email Subscriptions page, Archive Search & Download, 7-Day Browse, Chat, FAQ, Photoshare, and much more:
http://www.matronics.com/Navigator?AeroElectric-List |
|
| Description: |
|
| Filesize: |
166.27 KB |
| Viewed: |
17346 Time(s) |

|
|
|
| Back to top |
|
 |
ceengland7(at)gmail.com Guest
|
Posted: Tue Jul 17, 2018 2:16 pm Post subject: B&C switches |
|
|
Ken,
There was a long discussion on this list about multiple single points of failure in the Bus Manager device, and there have been several threads on the VAF forum discussing multiple single points of failure in the device. Here's one:
http://www.vansairforce.com/community/showthread.php?t=146753&highlight=bus+manager
Unfortunately, the VAF forum owner considers his profit margin more important than the service his members supply (for free), so all the images have disappeared. But you should be able to get some idea from just the text in that thread. The response of Robert Paisley (face of Bus Manager's parent company) is that 'there have been no failures so far, so move along; nothing to see here'.
You can kludge stuff around it to make the total a/c system somewhat less vulnerable to single failures in the Bus Manager taking down the whole system, but why pay the big bucks, only to have to do that?
On 7/17/2018 11:44 AM, Ken Ryan wrote:
| Quote: | Good point Joe, regarding future maintenance considerations. But that is not a safety issue. Bob said that the Bus Manager is poorly designed in that it appears to him that a proper FEMA analysis was not conducted. I'm not arguing the point, but I do think such a statement should be accompanied by the specifics that back up the opinion. (Much the same as if someone declared Bob's OV module is poorly designed without providing any specifics.) Incidentally, the "newfangled" OV module suffers a similar problem of very limited availability.
On Tue, Jul 17, 2018 at 4:31 AM user9253 <fransew(at)gmail.com (fransew(at)gmail.com)> wrote:
| Quote: | --> AeroElectric-List message posted by: "user9253" <fransew(at)gmail.com (fransew(at)gmail.com)>
Nothing lasts forever, including the newfangled electronic bus managers. When something goes wrong, the whole box must be sent back to the manufacturer for repair, if they are still in business. Compare that to conventional wiring when a fuse blows. Yes, electrical knowledge is required to figure out why the fuse blew. But the aircraft is still flyable without that one circuit, which any mechanic can troubleshoot. Fuses are just as easy to install as the electronic box and cost a whole lot less.
Being able to view the current draw of each circuit on the EFIS screen is a nice feature. But wouldn't it be better to be looking out the windows and to do troubleshooting when on the ground?
--------
Joe Gores
|
|
This email has been checked for viruses by Avast antivirus software.
www.avast.com [url=#DAB4FAD8-2DD7-40BB-A1B8-4E2AA1F9FDF2] [/url]
| | - The Matronics AeroElectric-List Email Forum - | | | Use the List Feature Navigator to browse the many List utilities available such as the Email Subscriptions page, Archive Search & Download, 7-Day Browse, Chat, FAQ, Photoshare, and much more:
http://www.matronics.com/Navigator?AeroElectric-List |
|
|
|
| Back to top |
|
 |
BARRY CHECK 6
Joined: 15 Mar 2011 Posts: 738
|
Posted: Tue Jul 17, 2018 2:23 pm Post subject: B&C switches |
|
|
Star Trek's Scotty said it best: The more complicated they make it the easier it is to destroy. OK, I'm not accurate in the quote, but you get the idea.
Barry
PS
I'm NOT a Trek-ie!
On Tue, Jul 17, 2018 at 1:39 PM, Robert L. Nuckolls, III <nuckolls.bob(at)aeroelectric.com (nuckolls.bob(at)aeroelectric.com)> wrote:
| Quote: | At 07:26 AM 7/17/2018, you wrote:
| Quote: | --> AeroElectric-List message posted by: "user9253" <fransew(at)gmail.com (fransew(at)gmail.com)>
Nothing lasts forever, including the newfangled electronic bus managers. When something goes wrong, the whole box must be sent back to the manufacturer for repair, if they are still in business. Compare that to conventional wiring when a fuse blows. Yes, electrical knowledge is required to figure out why the fuse blew. But the aircraft is still flyable without that one circuit, which any mechanic can troubleshoot. Fuses are just as easy to install as the electronic box and cost a whole lot less.
Being able to view the current draw of each circuit on the EFIS screen is a nice feature. But wouldn't it be better to be looking out the windows and to do troubleshooting when on the ground? |
A good question. A friend of mine was offered a 'heck of
a deal" on a new hay baler. $thousands$ in discounts.
[img]cid:.0[/img]
The dealer even brought it out and hooked it up to his
tractor some 55 miles from his dealership. I was astounded
at the complexity of this machine compared with the
20 year old JD bailer that was supposed to get retired.
This new machine had cables, sensors, actuators, electronic
control box and a long bundle of wires that routed up to
the cab of the tractor to communicate with a touch-screen
control panel.
The following day (with the dealer having gone home)
several hours were expended trying to figure out how
to get this marvel of agricultural technology to wake
up. It even got the attention of neighboring farmers
who had identical machines. Two days later, the dealer
was back and discovered that a particular but critical
cable assembly was not installed. After fixing that
error, the machine lit up, sang Dixie and said, "Lets
go roll up that hay."
The following week, my friend was loading a new
roll of netting when a cable assembly got tangled
in some moving part and got ripped out of the connector
and broke something else. Dealer came back and opined
that repairs would only take $3,000 worth of parts
and the 'good' news was that they were in stock in
Wichita . . . they would be in tomorrow.
A couple more days later, the machine was back in the
field spitting out thousand pound bales of feed.
Direct losses for the downtime were pretty impressive
not to mention indirect losses for delays in getting
feed out of the field before it got too dry.
I could not help but wonder if his old baler could
not have been refurbished for a whole lot less money.
Better yet, it uses technology that was well understood,
spare parts only 20 miles way and talents to repair
were in possession of the owner!
The fine art of striving for market success goes
far deeper than getting excited about having incorporated
the latest gee-whiz features. More than once, I've often
stared at the screen on my 'smart phone' wishing
I had more control over what it did well . . . and
being able to dump what I don't need (about 75% of
what's installed).
Someone once opined, "Sometimes the best way to
drive a nail is with a hammer."
Bob . . .
|
| | - The Matronics AeroElectric-List Email Forum - | | | Use the List Feature Navigator to browse the many List utilities available such as the Email Subscriptions page, Archive Search & Download, 7-Day Browse, Chat, FAQ, Photoshare, and much more:
http://www.matronics.com/Navigator?AeroElectric-List |
|
| Description: |
|
| Filesize: |
166.27 KB |
| Viewed: |
17342 Time(s) |

|
|
|
| Back to top |
|
 |
blues750
Joined: 06 Jun 2015 Posts: 56
|
Posted: Fri Jul 20, 2018 7:08 pm Post subject: Re: B&C switches |
|
|
Great discussion and certainly worth consideration of the points alluded to here and specifically mentioned on the VAF forum thread. I do believe if I ever built another EAB airframe, I would be up to the challenge of doing the wiring to cover my systems and intended usage with way more insight than what I had prior to this first project. For now, my system is what it is, and the aircraft will be operated with consideration for the fault/failure potential. The risk I accept can be somewhat mitigated through thorough and particular attention to maintenance, favorable flight conditions, conservative operational usage and pilot training/proficiency. Eventually, I may even retrofit this airframe with a different engine and/or panel which would allow me to redesign the electrical system as well.
| | - The Matronics AeroElectric-List Email Forum - | | | Use the List Feature Navigator to browse the many List utilities available such as the Email Subscriptions page, Archive Search & Download, 7-Day Browse, Chat, FAQ, Photoshare, and much more:
http://www.matronics.com/Navigator?AeroElectric-List |
|
|
|
| Back to top |
|
 |
|
|
You cannot post new topics in this forum You cannot reply to topics in this forum You cannot edit your posts in this forum You cannot delete your posts in this forum You cannot vote in polls in this forum You cannot attach files in this forum You can download files in this forum
|
Powered by phpBB © 2001, 2005 phpBB Group
|